成都qt海选品茶,2025成都24小时上门茶工作室,江浙沪桑拿论坛(最新),五一品茶app下载官网
首页
皖文云采通
交易公告
招标采购
代理渠道
详情
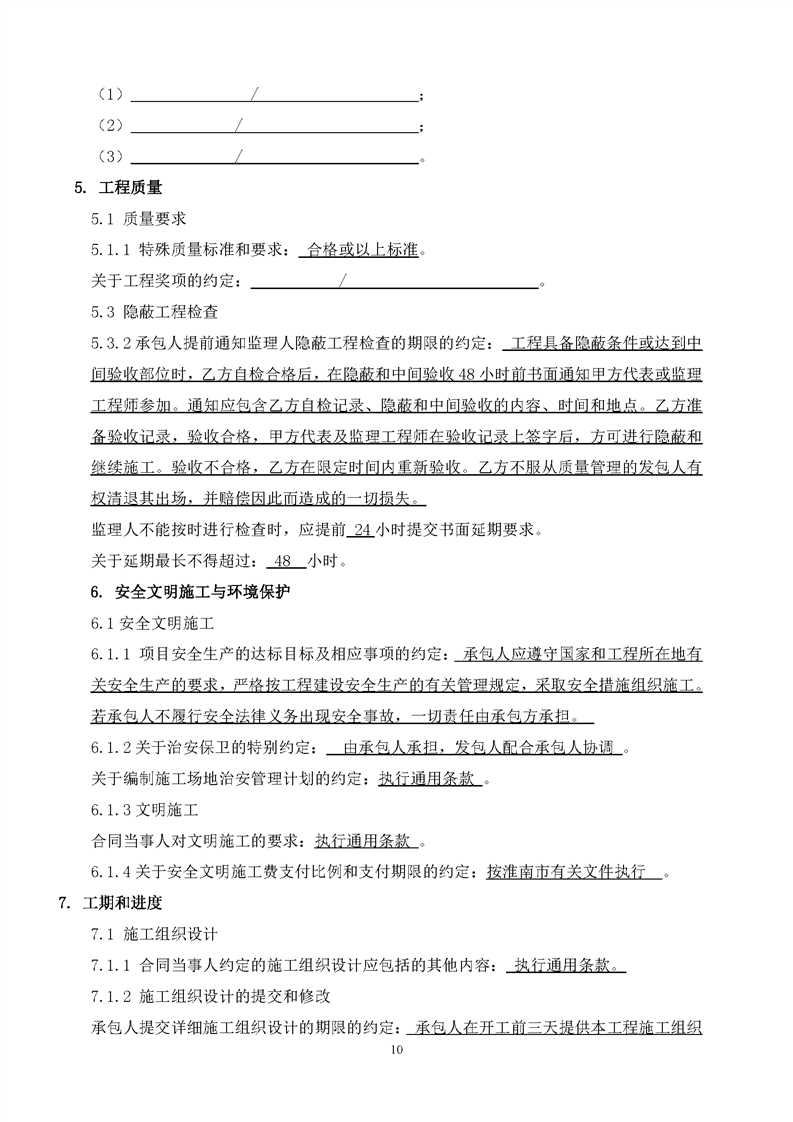
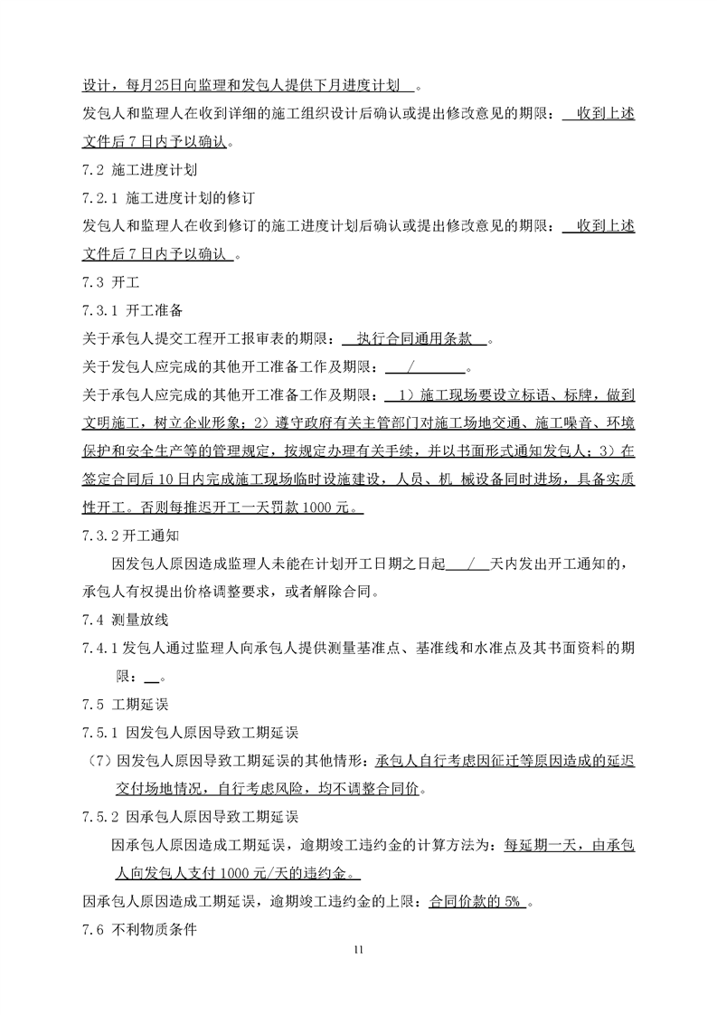
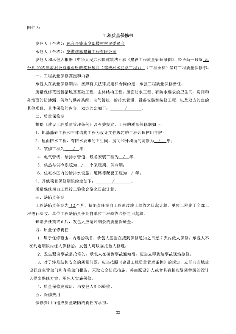
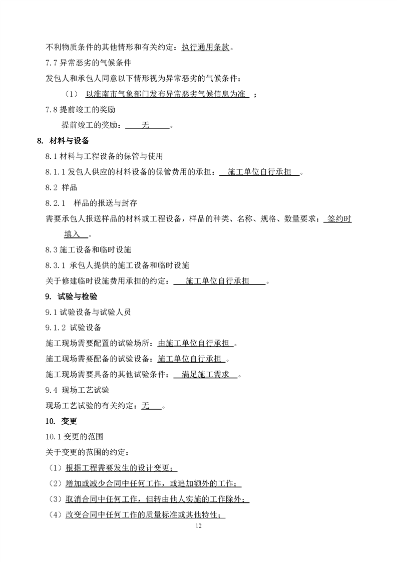
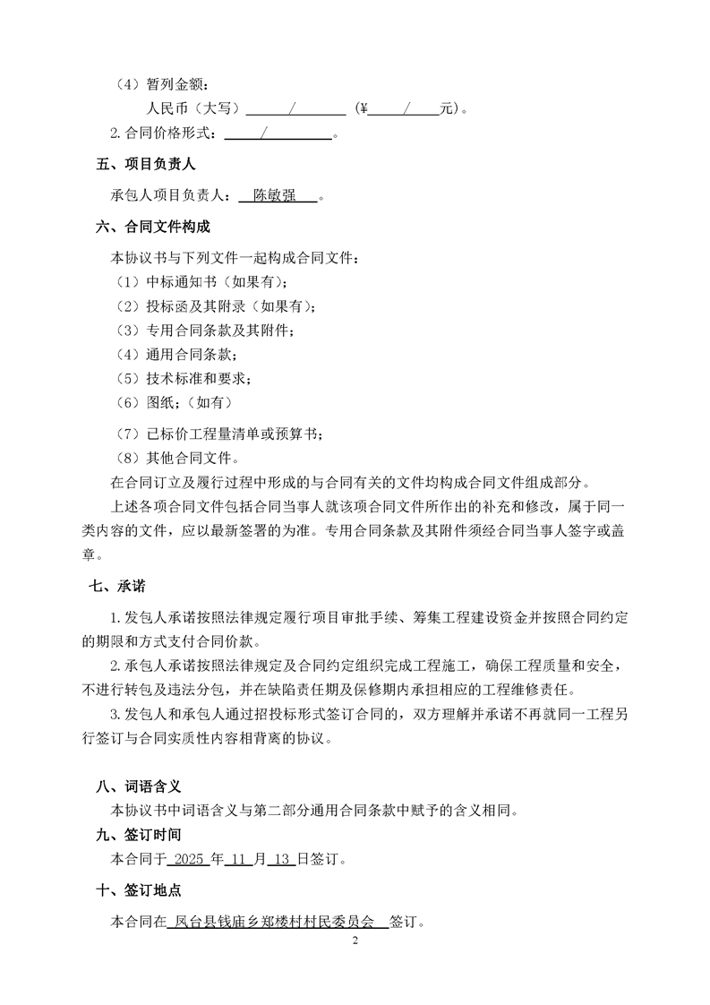
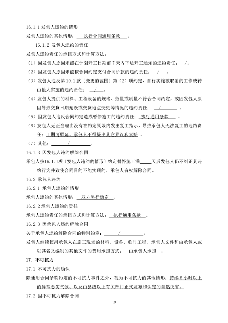
凤台县2025年农村公益事业财政奖补项目(郑楼村水泥路工程)合同公示
1
预约场地
2
招标公告发布
3
招标文件发布
4
中标公示
5
中标通知书
6
合同见证
7
项目履约
【信息时间:
2025-11-21 13:53:10
阅读次数:
信息来源:
】
采购公告
澄清/变更公告
中标候选人公示
中标结果公示
代理渠道
附件:
0xNVEnl4os6gmDPXg0Lv5D2D6av5P8sfEKiiYJXM0XtHSMJ0TQxCbrnN6vf397vczT
主站蜘蛛池模板:
昌都县
|
新田县
|
扶沟县
|
饶河县
|
玉屏
|
合肥市
|
正蓝旗
|
中山市
|
台州市
|
启东市
|
无棣县
|
大姚县
|
盐边县
|
丹江口市
|
信丰县
|
郸城县
|
延川县
|
博客
|
文化
|
福建省
|
东莞市
|
漳州市
|
宣城市
|
上饶市
|
金华市
|
巴青县
|
新泰市
|
怀远县
|
崇礼县
|
运城市
|
太白县
|
体育
|
虹口区
|
云安县
|
梅州市
|
综艺
|
左贡县
|
漯河市
|
封开县
|
白山市
|
正定县
|